易方达财富
易方达资产
易方达香港
投教基地
联系客服
400-881-8088
易方达e钱包
易方达e钱包
English
中文
English
欢迎页
个人投资者
机构投资者
登录
搜索
首页
我的账户
基金经理
基金产品
指数专区
FOF
个人养老金
投资顾问
信息披露
关于我们
易方达 e 钱包
易方达财富APP
易方达微理财
官方微信公众号
易方达易服务
官方小程序
查询
开户
基金经理索引
投资观点
基金产品筛选
主动股票(含偏股混合)
被动股票指数
混合资产
一级、二级债基
纯债
现金管理
FOF
量化
商品
REITs
QDII
互认基金
指数通
指数投资易方达
了解指数投资
聚焦产品
全部产品
投资观点
FOF
让基金投资更简单
FOF 产品
基中基FOF资讯
个人养老金
养老金投资管理专家
养老资讯
指数基金
养老目标基金
易方达易养老
投资顾问
助您省心投基金
了解投资顾问
交易入口
投顾策略
观点·资讯
法律文件
定期报告
临时公告
澄清公告与说明
易方达
我们执着于在长跑中胜出
公司概况
企业文化
责任投资
所获荣誉
公益基金会
加入我们
联系我们
易方达财富APP
易方达 e 钱包
官方微信公众号
易方达微理财
官方小程序
易方达易服务
service@efunds.com.cn
首页
/
易方达指数通
/
指数播报
/
指数周报
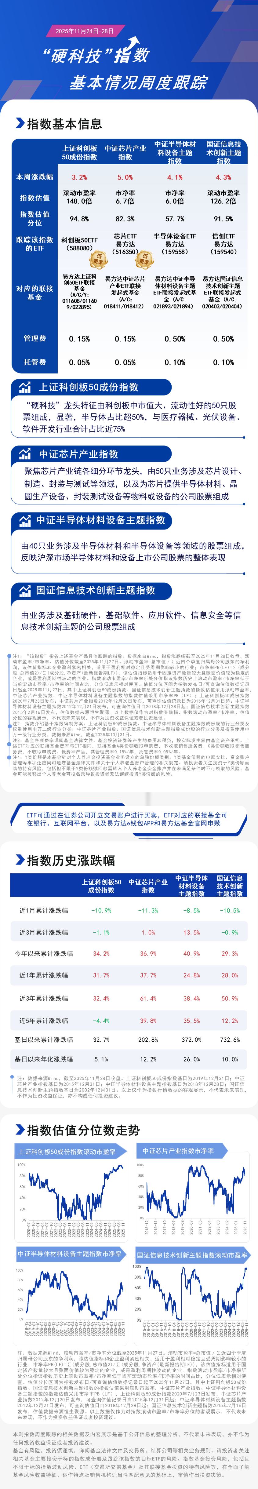
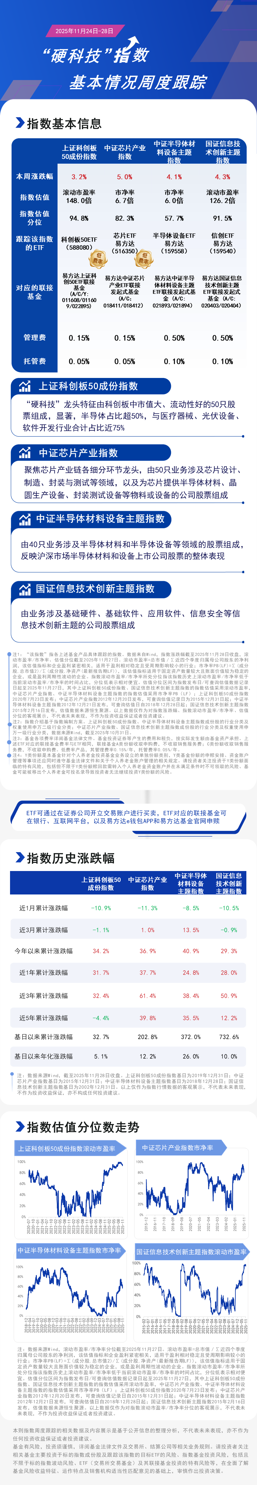
“硬科技”指数基本情况跟踪
时间:2025-11-28
规模指数(宽基)
行业
主题
字号
小
中
大
打印
相关资讯
更多>